新闻动态                                                                                   

您所在的位置:首页 > 新闻动态 > 新闻动态详情
新闻动态
双击此处添加文字
揭西京明温泉度假村【自由行套票】再次上线 给你要的旅程
来源: | 作者:id1512287 | 发布时间: 2016-05-16 | 1229 次浏览 | 分享到:
揭西京明度假村【自由行套票】再次上线。适用于双人行、家庭行。轻松自由,私密惬意,更优惠的价格畅游揭西两大4A。
揭西京明度假村【自由行套票】再次上线。


适用于双人行、家庭行。轻松自由,私密惬意,更优惠的价格畅游揭西两大4A景区。

快来释放疲惫——静享心灵的旅程! ! !

家庭套餐(2大1小)

498元/套

套餐包含以下内容

1. 京明温泉度假村标准房1间、1加床

2. 京都酒楼早餐2大1小

3. 黄满寨瀑布群景区门票2大1小

4. 京明动物园门票2大1小

5. 游船门票2大1小

6. 参观京明长城、仙师庙、茶园、京明宝塔

双人行套餐(2大)

468元/套

套餐包含以下内容

1. 京明温泉度假村标准房1间

2. 京都酒楼早餐2份

3. 黄满寨瀑布群景区门票2张

4. 游船门票2张

5. 京明动物园门票2张

6. 参观京明长城、仙师庙、茶园、京明宝塔


预订咨询电话:4000-800-399


京明温泉度假村

京明温泉度假村是中国最大的养生茶文化主题园,国家AAAA级景区、国家农业旅游示范点、广东省保健养生旅游示范区、广东省中医药文化养生旅游示范基地。

度假村位于风光秀丽的揭阳市揭西镇, 2200多亩生态优质茶园,整齐地点缀在山峦之间,形成层次分明、亮丽的绿色风景线,现代化的茶叶加工厂,幽雅的茶馆,令人叹为观止的大自然风光、宁静的环境、清新的空气,七泓碧湖,像一串串珍珠环绕群山之中。度假村是一个集生态茶园,旅游观光,休闲度假于一体的综合性旅游景区。

度假村为宾客提供了完善的服务设施,京都酒楼、小食街、山珍楼可以让游客品味各具特色的饮食文化;十幢豪华欧式大楼和融汇了西方现代建筑风格的八幢欧式别墅,共有各式温馨客房330多间,有可容纳400多人的多功能会议厅,七个中小会议厅及可容纳2000多人的京明文化广场;四星级标准设计装修的京都酒楼拥有可同时容纳400多人就餐的大厅和19个豪华厅房,是大型宴会、喜庆婚宴的最佳场所。


京明动物园

京明动物观赏园园内有国家一级保护动物东北虎、马来熊、梅花鹿、大鲵(娃娃鱼)、孔雀、白鹇等十多种;国家二级保护动物非洲狮、黑熊、棕熊、野狼、国家三级保护动物岩马、豪猪、鸵鸟等,共有四十多种动物300多只(条);动物观赏园内分有:猴园、虎园、熊园、蛇园、孔雀园、层叠分布,错落有致。东北虎、印尼虎、西西伯利亚虎、非洲狮、弥猴、鸵鸟、白鹇、绿孔雀嬉戏其中,是科普教育基地,珍稀野生动物驯养繁殖之地。


京都酒楼

是以港式粤菜、燕、翅、鲍、及潮客佳肴为特色的高档大酒楼,由香港厨师主理。酒楼大堂可容纳近400人用餐,是大型宴会,喜庆婚宴的最佳场所。附设19间豪华贵宾房,随时恭候您的莅临。


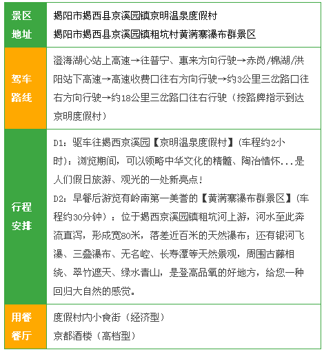
黄满寨瀑布群景区

黄满寨瀑布群旅游区位于广东省揭阳市揭西县京溪园镇粗坑村,号称我国东南第一大瀑布,是国家AAAA级风景区,广东省地质公园。

黄满寨瀑布群自上而下共分五级,分别是:飞虹瀑布、银河崆瀑布、落九天瀑布、三叠谷瀑布、斗方崆瀑布;五级瀑布直奔狂泻,整体落差300多米。每级瀑布形态各异,集天下瀑布之大成,蔚为大观。其中最雄壮的是“飞虹瀑布”,它宽80米、落差50多米, 三股水流分别从顶端飞悬而下,盛水时节,更是连成一片,十分壮观。而瀑下潭水碧清,潭边的海龟石、海龙石等景观栩栩如生。

瀑布群镶钳在深山峡谷中,两边山峦满目苍翠,万木葱笼,宛如世外桃源。旅游区内有8个自然村,其中粗坑村入选2006年“广东最美的乡村”。